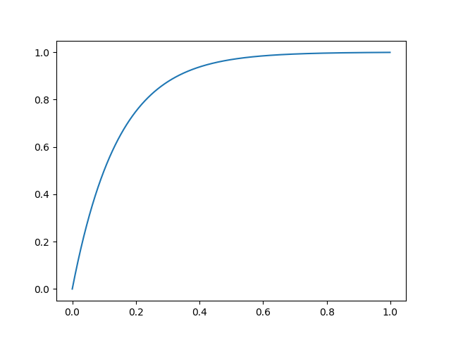
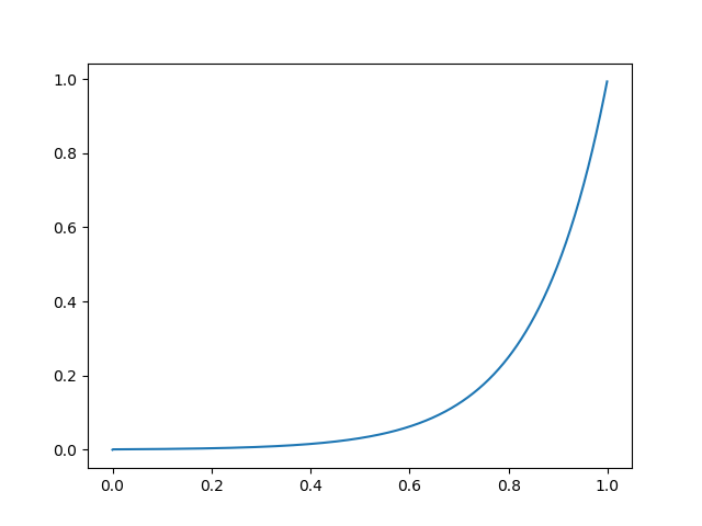
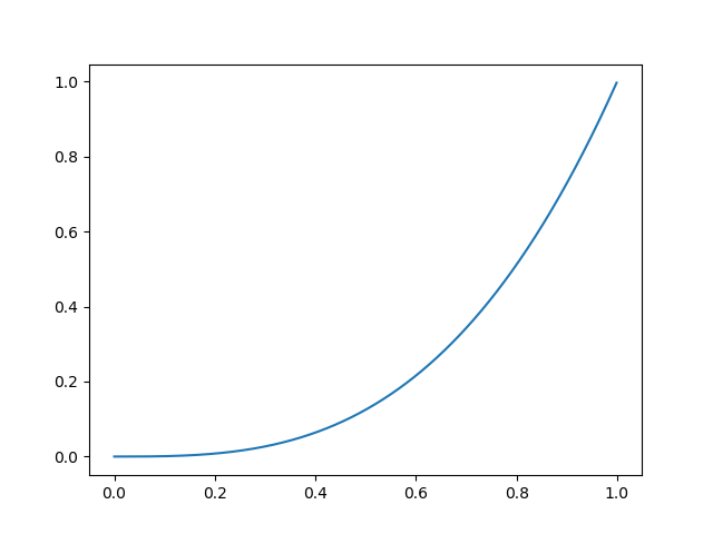
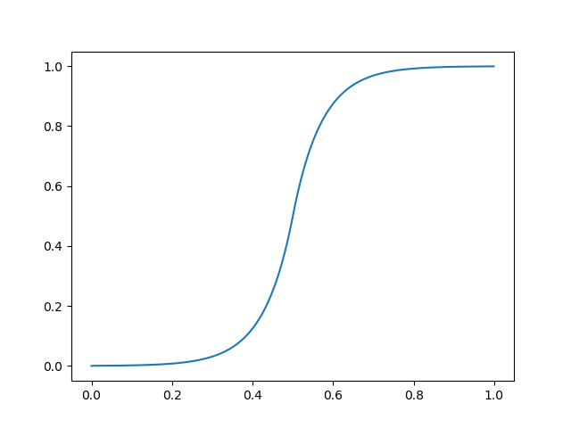
Ease Functions
| In | Out | In/Out | |
|---|---|---|---|
| Linear | ![]() |
![]() |
![]() |
| Sine | ![]() |
![]() |
![]() |
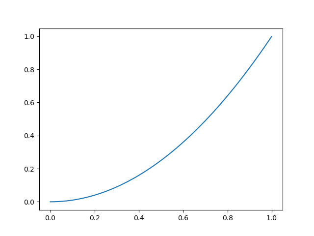
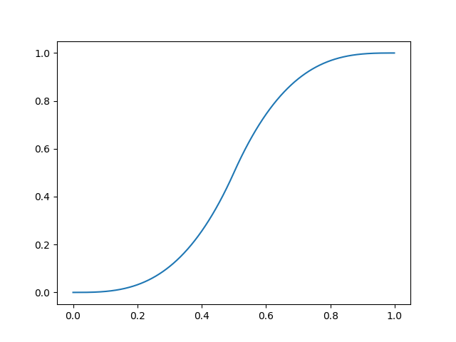
| Quad | ![]() |
![]() |
![]() |
| Cubic | ![]() |
![]() |
![]() |
| Quart | ![]() |
![]() |
![]() |
| Quint | ![]() |
![]() |
![]() |
| Exponential | ![]() |
![]() |
![]() |
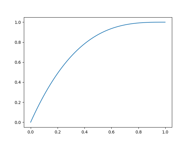
| Circular | ![]() |
![]() |
![]() |
| Elastic | ![]() |
![]() |
![]() |
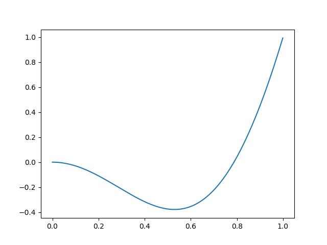
| Back | ![]() |
![]() |
![]() |
| Bounce | ![]() |
![]() |
![]() |
| In | Out | In/Out | |
|---|---|---|---|
| Linear | ![]() |
![]() |
![]() |
| Sine | ![]() |
![]() |
![]() |
| Quad | ![]() |
![]() |
![]() |
| Cubic | ![]() |
![]() |
![]() |
| Quart | ![]() |
![]() |
![]() |
| Quint | ![]() |
![]() |
![]() |
| Exponential | ![]() |
![]() |
![]() |
| Circular | ![]() |
![]() |
![]() |
| Elastic | ![]() |
![]() |
![]() |
| Back | ![]() |
![]() |
![]() |
| Bounce | ![]() |
![]() |
![]() |